半岛电子
home
半岛电子(中国)
about us
企业形象
PRODUCT
新闻动态
NEWS
服务项目
service
半岛电子(中国)
jobs
联系我们
contact us
在线留言
Online Message
新闻动态
· 公司新闻
· 行业新闻
400-6122-699
地址: 湖北省武汉市青山区(化工区)八吉府街道建设村钱家湾102号
您现在的位置 :
半岛电子
>
新闻动态
> 公司新闻
公司新闻
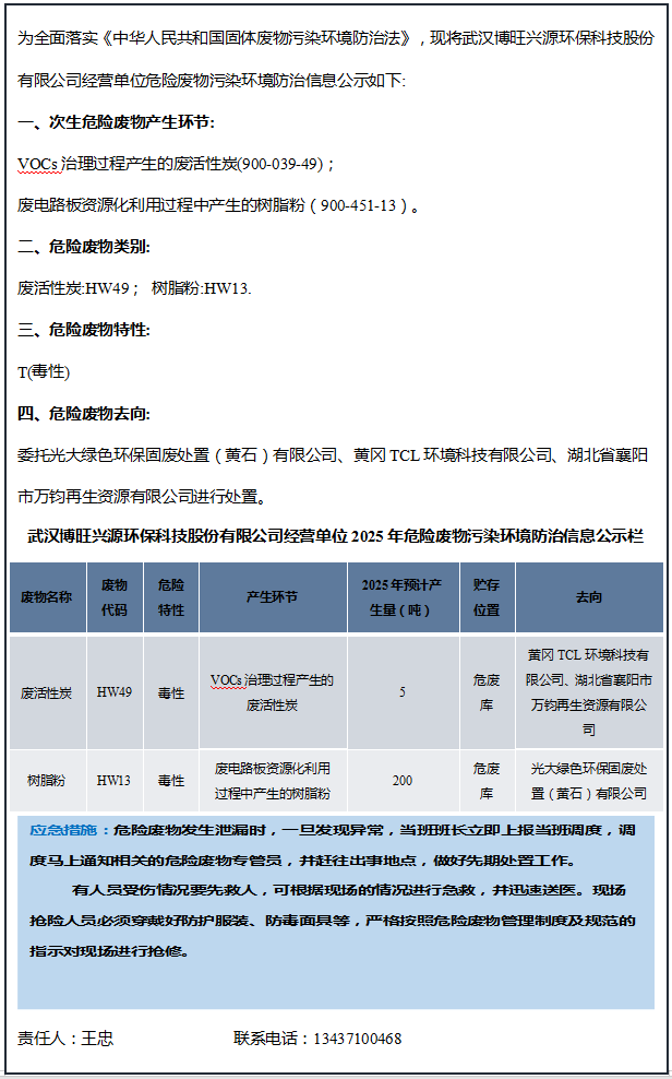
危险废物污染防治责任信息公示
修改时间:2025-11-13 05:49:43 浏览次数:226次
上一条:
危险废物污染防治责任信息公示
下一条:
2025年第二季度的环境信息公开表
马博手机平台
|
好博网页版
|
同花顺·同花顺(中国)官方网
|
广发平台
|
首页 | 尊龙集团中国官方网站
|
同花顺网页版页面登入
|
半岛电竞
|
milan米兰电子(中国)官方网站
|
好博在线登录官网
|